Position:Home >>
Product >
Chip
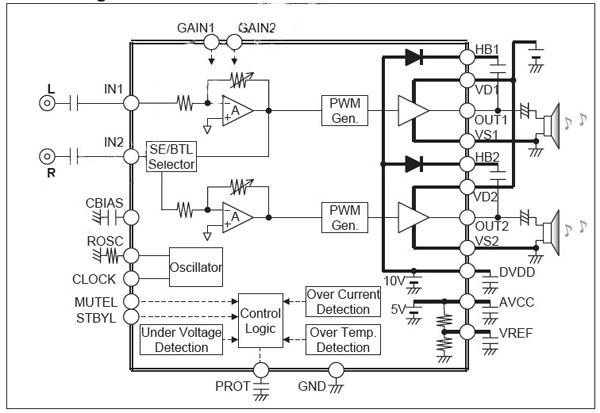
R2A15122FP
Feature
●Maximum output power
SE operation mode :10Wx2ch(VD=24V,8Ω load,THD N:10%)
(note)Possible continuous operation by only terminal soldering.
●High efficiency, low noise level and low distortion
●Pop-Noise less
●Built-in protection over current, over temperature,
and under voltage
●Built-in Mute and stand-by function
●Selectable gain value at four stage by setting two terminals
●Adjustable carrier frequency by one external resistor.
3. Recommended Operating Conditions
●Power supply voltage : 11V to 25V
●Speaker Impedance : from 4Ω to 8Ω
.jpg)
5V
|
| |